|
AppCore
|
#include <EPrintModuleCombinedTicket.h>


Protected Member Functions | |
| virtual EIssueLogicDefines::ReturnValues | PrepareBody (Common::EDataCol &superDataCol, const EPrintInputData *printInputData) |
| virtual EIssueLogicDefines::ReturnValues | PrepareMultipleBody (Common::EDataCol &superDataCol) |
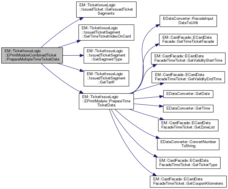
| virtual EIssueLogicDefines::ReturnValues | PrepareTimeTicketZonesData (Common::EDataCol &superDataCol, const EPrintInputData *printInputData) |
| virtual EIssueLogicDefines::ReturnValues | PrepareMultipleTimeTicketData (Common::EDataCol &superDataCol) |
| virtual EIssueLogicDefines::ReturnValues | IsJourneyOnTimeTicket (bool &journeyOnTimeTicket) |
| IsJourneyOnTimeTicket - checks all issued ticket from data storage collection, and if there is any issued ticket, that isnt timeTicket sets journeyOnTimeTicket on false. More... | |
Protected Member Functions inherited from EM::TicketIssueLogic::EPrintModule | |
| virtual EIssueLogicDefines::ReturnValues | IsJourneyOnTimeTicket (bool &journeyOnTimeTicket, IssuedTicket *issuedTicket) |
| virtual EIssueLogicDefines::ReturnValues | PrepareTemplateID (long &templateID, const IssuedTicket *issuedTicket, bool journeyOnTT) |
| virtual EIssueLogicDefines::ReturnValues | PrepareHeader (Common::EDataCol &superDataCol) |
| virtual EIssueLogicDefines::ReturnValues | PrepareFooter (Common::EDataCol &superDataCol, const EPrintInputData *printInputData) |
| virtual EIssueLogicDefines::ReturnValues | PrepareCardData (Common::EDataCol &superDataCol) |
| virtual EIssueLogicDefines::ReturnValues | PrepareTraveledPaidZonesData (Common::EDataCol &superDataCol) |
| virtual EIssueLogicDefines::ReturnValues | PreparePurseDataFromAnswer (Common::EDataCol *superDataCol) |
| PreparePurseDataFromAnswer - Default behavior. More... | |
| virtual EIssueLogicDefines::ReturnValues | PrepareTimeTicketData (Common::EDataCol &superDataCol, Strojcek::VstupneUdaje::TarifnySystem::ETarifa *tariff, const short validTimeTicketIndex) |
| virtual EIssueLogicDefines::ReturnValues | PrepareTimeTicketSellData (Common::EDataCol &superDataCol, const EPrintInputData *printInputData) |
| virtual EIssueLogicDefines::ReturnValues | PrepareTimeTicketSellWithRegionalDiscountData (Common::EDataRow *dataRow, const EPrintInputData *printInputData, const long totalPrice) |
| virtual EIssueLogicDefines::ReturnValues | PrepareCashTicketData (Common::EDataCol &superDataCol, const EPrintInputData *printInputData) |
| virtual EIssueLogicDefines::ReturnValues | PrepareMultipleTicketData (Common::EDataCol &superDataCol, const EPrintInputData *printInputData) |
| virtual EIssueLogicDefines::ReturnValues | PrepareSumaryTicketsData (Common::EDataCol &superDataCol, const EPrintInputData *printInputData) |
| virtual EIssueLogicDefines::ReturnValues | PrepareVATData (Common::EDataCol *dataCol, const EPrintInputData *printInputData, const long totalPrice, const long totalVatInCents) |
| virtual EIssueLogicDefines::ReturnValues | PrepareSpecificCancelData (Common::EDataCol &superDataCol) |
| virtual EIssueLogicDefines::ReturnValues | PrepareUnpaidExpenseData (Common::EDataCol &superDataCol, const EPrintInputData *printInputData) |
| virtual EIssueLogicDefines::ReturnValues | PrepareBusStopsData (Common::EDataCol &superDataCol, const EPrintInputData *printInputData) |
| virtual EIssueLogicDefines::ReturnValues | PrepareStartBusStopData (Common::EDataCol &superDataCol, const EPrintInputData *printInputData) |
| virtual EIssueLogicDefines::ReturnValues | PrepareTransferBusStopData (Common::EDataCol &superDataCol) |
| virtual EIssueLogicDefines::ReturnValues | PrepareEndBusStopData (Common::EDataCol &superDataCol, const EPrintInputData *printInputData) |
| virtual EIssueLogicDefines::ReturnValues | PrepareDestinationBusStopData (Common::EDataCol &superDataCol) |
| virtual EIssueLogicDefines::ReturnValues | PrepareCrossTransferData (Common::EDataCol &superDataCol) |
| virtual EIssueLogicDefines::ReturnValues | PrepareInterchangeData (Common::EDataCol &superDataCol, const EPrintInputData *printInputData) |
| virtual EIssueLogicDefines::ReturnValues | PrepareInterchangeCashData (Common::EDataCol &superDataCol, const EPrintInputData *printInputData) |
| virtual EIssueLogicDefines::ReturnValues | PrepareInterchangeCardData (Common::EDataCol &superDataCol, const EPrintInputData *printInputData) |
| virtual EIssueLogicDefines::ReturnValues | PrepareZoneData (Common::EDataCol &superDataCol, const EPrintInputData *printInputData) |
| virtual EIssueLogicDefines::ReturnValues | PrepareViaZoneData (Common::EDataCol &dataColZones) |
| virtual EIssueLogicDefines::ReturnValues | PrepareZoneDateTime (Common::EDataCol &superDataCol, const EPrintInputData *printInputData) |
| virtual EIssueLogicDefines::ReturnValues | PrepareTicketTypeData (Common::EDataCol &superDataCol, const EPrintInputData *printInputData) |
| virtual EIssueLogicDefines::ReturnValues | PrepareQrCode (Common::EDataCol &superDataCol, const EPrintInputData *printInputData) |
| virtual EIssueLogicDefines::ReturnValues | AddAdvertisementToTicketBitmap (PrinterTemplate::ETicketBitmap *ticketBitmap, unsigned char *advertisementData, unsigned long &advertisementDataSize, unsigned short &advertisementHeight) |
| virtual EIssueLogicDefines::ReturnValues | PrepareAdvertisementData (unsigned char *&advertisementData, unsigned long &advertisementDataSize, unsigned short &advertisementHeight) |
| virtual EIssueLogicDefines::ReturnValues | PrepareTicketNumber () |
| virtual EIssueLogicDefines::ReturnValues | PrepareContinuousLineData (Common::EDataCol &superDataCol, const EPrintInputData *printInputData) |
| virtual EIssueLogicDefines::ReturnValues | PrepareTicketAdditionalDiscountData (Common::EDataCol *dataColSingleTicket, const EPrintInputData *printInputData) |
| virtual EIssueLogicDefines::ReturnValues | PrepareEMVCardData (Common::EDataCol &superDataCol) |
| virtual bool | IsPossibleMultipleTemplatePrint () |
| INTERNAL EPrintModuleCombinedTicket::EPrintModuleCombinedTicket | ( | ETicketIssueLogic * | ticketIssueLogic, |
| ETicketIssueLogicDataStorage * | dataStorage, | ||
| std::string | moduleName = E_PRINT_MODULE_COMBINED_TICKET_NAME |
||
| ) |
Constructor
|
virtual |
Destructor
|
virtual |
Init
Reimplemented from EM::TicketIssueLogic::EPrintModule.

|
protectedvirtual |
IsJourneyOnTimeTicket - checks all issued ticket from data storage collection, and if there is any issued ticket, that isnt timeTicket sets journeyOnTimeTicket on false.
| journeyOnTimeTicket | - true if all issued ticket from data storage collection are timeTicket, false else |

|
protectedvirtual |
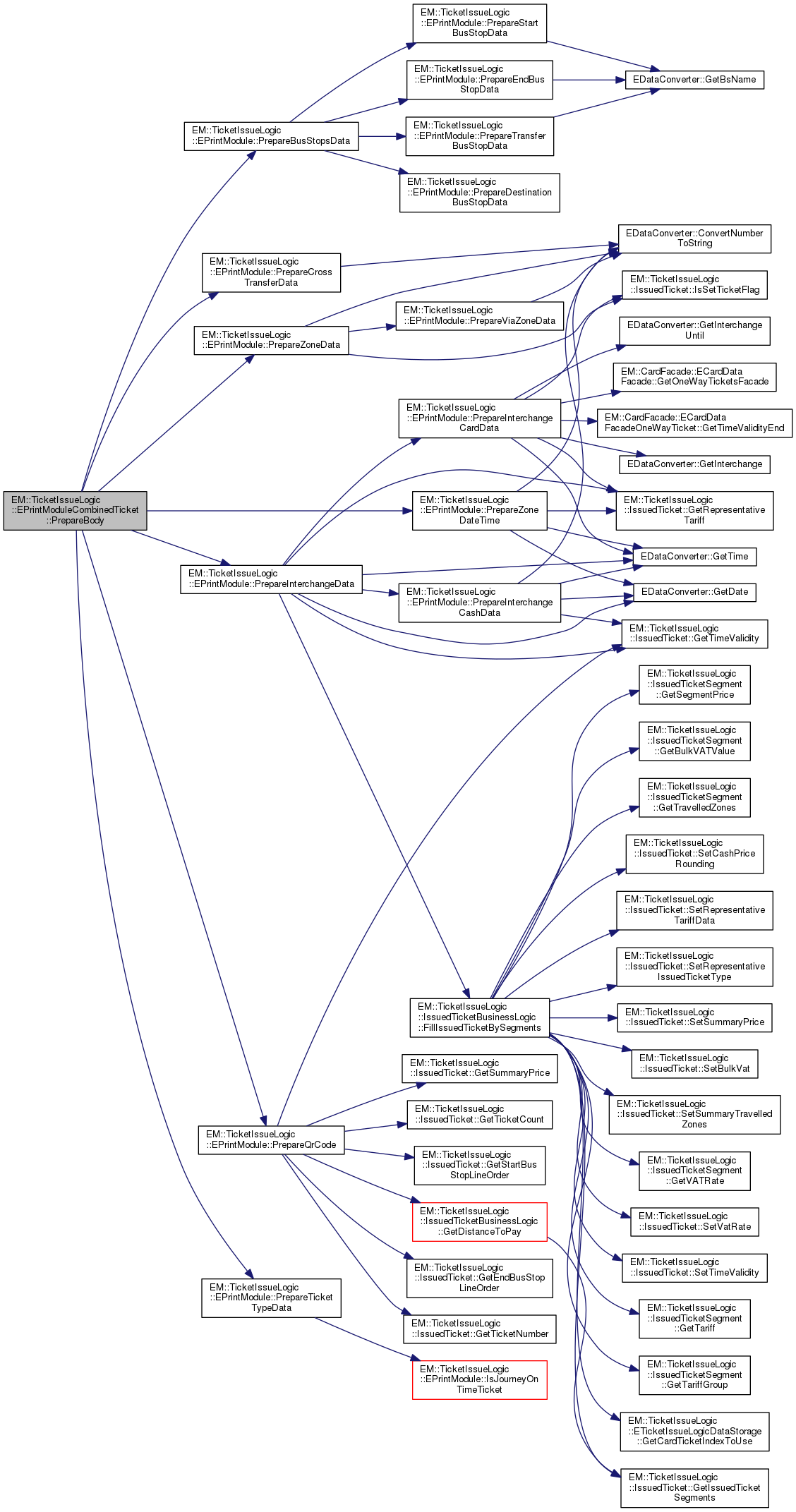
PrepareBody
Reimplemented from EM::TicketIssueLogic::EPrintModule.

|
protectedvirtual |
PrepareMultipleBody
Reimplemented from EM::TicketIssueLogic::EPrintModule.

|
protectedvirtual |

|
virtual |
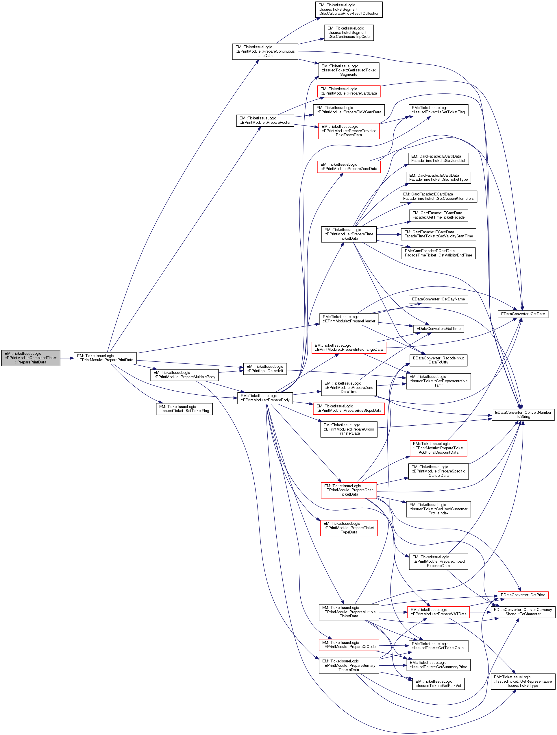
Function fills collection with printData.
PreparePrintData
Reimplemented from EM::TicketIssueLogic::EPrintModule.

|
protectedvirtual |

1.8.8