Vesna
 All Classes Namespaces Files Functions Variables Typedefs Enumerations Enumerator Friends Macros
Classes | Public Member Functions | Static Public Attributes | List of all members
BusTableInterchangesBusinessLogic Class Reference

#include <BusTableInterchangesBusinessLogic.h>

Inheritance diagram for BusTableInterchangesBusinessLogic:
Inheritance graph
[legend]
Collaboration diagram for BusTableInterchangesBusinessLogic:
Collaboration graph
[legend]

Classes

class  DataClass
 

Public Member Functions

 BusTableInterchangesBusinessLogic ()
 
virtual ~BusTableInterchangesBusinessLogic ()
 
bool Init (TripTransfersAndDelaysBusinessLogic *tripTransfersAndDelaysBusinessLogic, NetworkRequestHandler *networkRequestHandler)
 
void IssueIn (const int lineNumber, const int tripNumber)
 
void IssueOut ()
 
void OnBusStopDeparture (const int tripBusStopIndex)
 
ApplicationDefines::ResultValue CreateNetworkRequest (const int32_t lineNumber, const int32_t tripNumber, QJsonObject &jsonRequest)
 
ApplicationDefines::ResultValue ProcessNetworkReply (const QJsonDocument &jsonData)
 
void OnDelayChanged (const int delayInSeconds)
 
- Public Member Functions inherited from BusinessLogic
 BusinessLogic (ApplicationDefines::BusinessLogicType businessLogicType, ApplicationDefines::BusinessLogicLifeTimeType businessLogicLifeTimeType)
 
virtual ~BusinessLogic ()
 
ApplicationDefines::BusinessLogicType GetBusinessLogicType () const
 
ApplicationDefines::BusinessLogicLifeTimeType GetBusinessLogicLifeTimeType () const
 

Static Public Attributes

static const
ApplicationDefines::BusinessLogicType 
mBusinessLogicType = ApplicationDefines::BusTableInterchangesBusinessLogic
 

Constructor & Destructor Documentation

BusTableInterchangesBusinessLogic::BusTableInterchangesBusinessLogic ( )
BusTableInterchangesBusinessLogic::~BusTableInterchangesBusinessLogic ( )
virtual

Member Function Documentation

ApplicationDefines::ResultValue BusTableInterchangesBusinessLogic::CreateNetworkRequest ( const int32_t  lineNumber,
const int32_t  tripNumber,
QJsonObject &  jsonRequest 
)

Here is the caller graph for this function:

bool BusTableInterchangesBusinessLogic::Init ( TripTransfersAndDelaysBusinessLogic tripTransfersAndDelaysBusinessLogic,
NetworkRequestHandler networkRequestHandler 
)
void BusTableInterchangesBusinessLogic::IssueIn ( const int  lineNumber,
const int  tripNumber 
)

Here is the call graph for this function:

void BusTableInterchangesBusinessLogic::IssueOut ( )
void BusTableInterchangesBusinessLogic::OnBusStopDeparture ( const int  tripBusStopIndex)

Here is the call graph for this function:

void BusTableInterchangesBusinessLogic::OnDelayChanged ( const int  delayInSeconds)
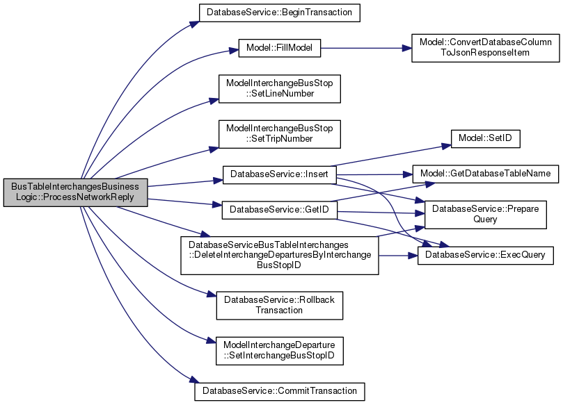
ApplicationDefines::ResultValue BusTableInterchangesBusinessLogic::ProcessNetworkReply ( const QJsonDocument &  jsonData)

Here is the call graph for this function:

Member Data Documentation

const ApplicationDefines::BusinessLogicType BusTableInterchangesBusinessLogic::mBusinessLogicType = ApplicationDefines::BusTableInterchangesBusinessLogic
static

The documentation for this class was generated from the following files: