Vesna
 All Classes Namespaces Files Functions Variables Typedefs Enumerations Enumerator Friends Macros
Classes | Signals | Public Member Functions | Static Public Attributes | List of all members
WindowManager Class Reference

#include <WindowManager.h>

Inheritance diagram for WindowManager:
Inheritance graph
[legend]
Collaboration diagram for WindowManager:
Collaboration graph
[legend]

Classes

class  DataClass
 

Signals

void OnActionButtonClicked ()
 
void OnInformationButtonClicked ()
 
void OnGPSStatusIconClicked ()
 
void OnDeviceStatusIconClicked ()
 
void OnMessageIconClicked ()
 
void OnCameraIconClicked ()
 

Public Member Functions

 WindowManager ()
 
virtual ~WindowManager ()
 
void Boot ()
 
void Start ()
 
void Retranslate ()
 
void OnSecondTick ()
 
void RefreshConnectionIcons ()
 
void SetActualFormLogic (GeneralFormLogic *generalFormLogic)
 
void SetInformationIconDefaultStatus (ApplicationDefines::InformationIconIndex index)
 
void SetAllInformationIconsDefaultStatus ()
 
void SetInformationIconStatus (ApplicationDefines::InformationIconIndex index, ApplicationDefines::InformationIconStatus status)
 
void SetDefaultIconPanelActionButton ()
 
void SetBackIconPanelActionButton ()
 
void SetRestartIconPanelActionButton ()
 
void SetIconPanelActionButton (const QString &iconFileName)
 
void SetEnabledActionButton (const bool &enabled)
 
void SetTextPanelActionLabel (const QString &text)
 
void SetDriverNumberToPanelActionLabel (const QString &text)
 
void ClearTextPanelActionLabel ()
 
void HideActiveHideOnTouchOrEscapePopUps ()
 
long CreateToastMessage (const QString &text, bool infiniteTimeDuration=false)
 CreateToastMessage - create and show Toast popup message (partially transparent, not clickable popup message) with default time duration. More...
 
bool HideToastMessage (const long messageId)
 HideToastMessage - hides message with specified ID. More...
 

Static Public Attributes

static const long TOAST_MESSAGE_ID_UNDEFINED = -1
 

Constructor & Destructor Documentation

WindowManager::WindowManager ( )
WindowManager::~WindowManager ( )
virtual

Member Function Documentation

void WindowManager::Boot ( )
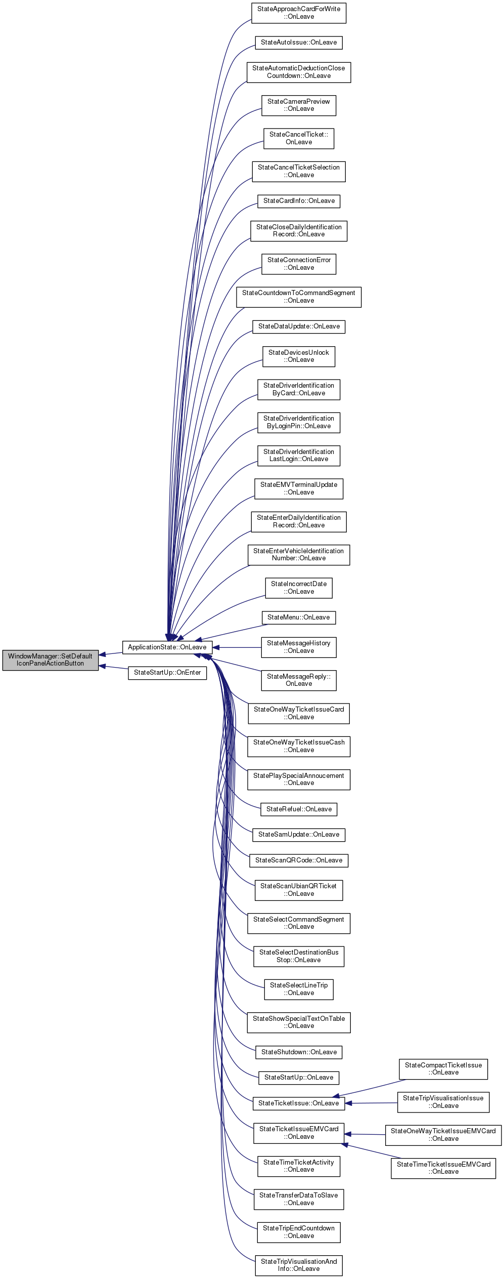
void WindowManager::ClearTextPanelActionLabel ( )

Here is the caller graph for this function:

long WindowManager::CreateToastMessage ( const QString &  text,
bool  infiniteTimeDuration = false 
)

CreateToastMessage - create and show Toast popup message (partially transparent, not clickable popup message) with default time duration.

Parameters
text- content of a message
infiniteTimeDuration- true = message will have infinite time duration; false = message will have default time duration
Note
messages with infiniteTimeDuration have to be hidden by calling HideMessage(long id)
Returns
ID of created message

Here is the caller graph for this function:

void WindowManager::HideActiveHideOnTouchOrEscapePopUps ( )

Here is the call graph for this function:

bool WindowManager::HideToastMessage ( const long  messageId)

HideToastMessage - hides message with specified ID.

Parameters
messageId
Returns
true if message was successfully hidden, false otherwise

Here is the caller graph for this function:

void WindowManager::OnActionButtonClicked ( )
signal

Here is the caller graph for this function:

void WindowManager::OnCameraIconClicked ( )
signal

Here is the caller graph for this function:

void WindowManager::OnDeviceStatusIconClicked ( )
signal

Here is the caller graph for this function:

void WindowManager::OnGPSStatusIconClicked ( )
signal

Here is the caller graph for this function:

void WindowManager::OnInformationButtonClicked ( )
signal

Here is the caller graph for this function:

void WindowManager::OnMessageIconClicked ( )
signal

Here is the caller graph for this function:

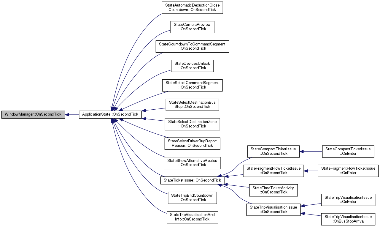
void WindowManager::OnSecondTick ( )

Here is the caller graph for this function:

void WindowManager::RefreshConnectionIcons ( )

Here is the call graph for this function:

Here is the caller graph for this function:

void WindowManager::Retranslate ( )
void WindowManager::SetActualFormLogic ( GeneralFormLogic generalFormLogic)

Here is the call graph for this function:

void WindowManager::SetAllInformationIconsDefaultStatus ( )

Here is the caller graph for this function:

void WindowManager::SetBackIconPanelActionButton ( )

Here is the call graph for this function:

Here is the caller graph for this function:

void WindowManager::SetDefaultIconPanelActionButton ( )

Here is the call graph for this function:

Here is the caller graph for this function:

void WindowManager::SetDriverNumberToPanelActionLabel ( const QString &  text)
void WindowManager::SetEnabledActionButton ( const bool &  enabled)
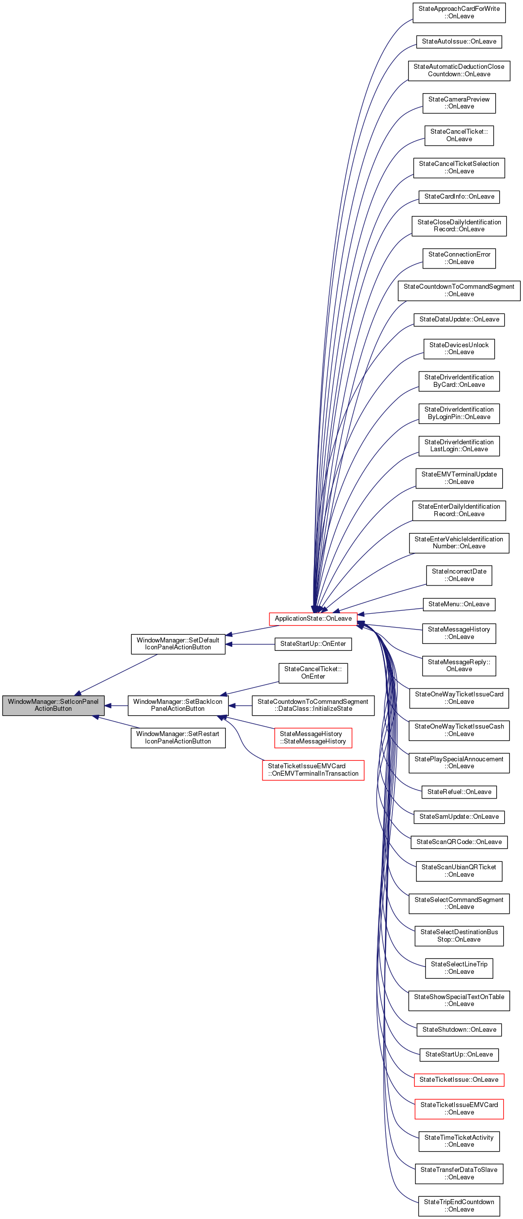
void WindowManager::SetIconPanelActionButton ( const QString &  iconFileName)

Here is the caller graph for this function:

void WindowManager::SetInformationIconDefaultStatus ( ApplicationDefines::InformationIconIndex  index)
void WindowManager::SetInformationIconStatus ( ApplicationDefines::InformationIconIndex  index,
ApplicationDefines::InformationIconStatus  status 
)

Here is the caller graph for this function:

void WindowManager::SetRestartIconPanelActionButton ( )

Here is the call graph for this function:

void WindowManager::SetTextPanelActionLabel ( const QString &  text)
void WindowManager::Start ( )

Member Data Documentation

const long WindowManager::TOAST_MESSAGE_ID_UNDEFINED = -1
static

The documentation for this class was generated from the following files: