|
Vesna
|
#include <ApplicationState.h>
Inherits State.
Inherited by StateApproachCardForRead, StateApproachCardForWrite, StateAutoAuditor, StateAutoIssue, StateAutomaticDeductionCloseCountdown, StateBootError, StateCameraPreview, StateCancelTicket, StateCancelTicketSelection, StateCardInfo, StateCloseDailyIdentificationRecord, StateConnectionError, StateCountdownToCommandSegment, StateCreditRecharge, StateDataUpdate, StateDevicesUnlock, StateDriverIdentification, StateEMVTerminalUpdate, StateEnterCreditRechargeValue, StateEnterDailyIdentificationRecord, StateEnterPassengerCount, StateEnterVehicleIdentificationNumber, StateIncorrectDate, StateInputDataCheck, StateMenu, StateMessageHistory, StateMessageReply, StateOneWayTicketIssueCard, StateOneWayTicketIssueCash, StatePlaySpecialAnnoucement, StatePrintListOfCommandSegments, StateRefuel, StateSamUpdate, StateScanQRCode, StateScanUbianQRTicket, StateSelectCommandSegment, StateSelectDestinationBusStop, StateSelectDestinationZone, StateSelectDriverBugReportReason, StateSelectLineTrip, StateShowAlternativeRoutes, StateShowSpecialTextOnTable, StateShutdown, StateStartUp, StateTicketIssue, StateTicketIssueEMVCard, StateTimeTicketIssue, StateTransferDataToSlave, StateTripEndCountdown, StateTripVisualisationAndInfo, and StateUnpaidExpense.

Signals | |
| void | OnLeavingState () |
Public Member Functions | |
| virtual void | OnSecondTick () |
| virtual void | OnLeave () |
| virtual void | OnBusStopArrival (const int tripBusStopIndex, const GPSDefines::BusStopChangeType busStopChangeType) |
| virtual void | OnBusStopDeparture (const int tripBusStopIndex, const GPSDefines::BusStopChangeType busStopChangeType) |
| virtual void | OnSynchroPointArrival (const RouteSynchroPoint &routeSynchroPoint, const int tripBusStopIndex) |
| virtual void | OnSynchroPointDelayTimeout (const RouteSynchroPoint &routeSynchroPoint, const int tripBusStopIndex) |
| virtual void | OnSynchroPointDelayTimeout (const int tripBusStopIndex) |
| virtual void | OnPrinterReady () |
| virtual void | OnPrinterError () |
| virtual void | OnPrinterPaperLow (const int printerId) |
| virtual void | OnPrinterPaperFilled (const int printerId) |
| void | CheckPrinterLowPaperStateAndDisplayToastIfNeeded () |
| void | OnDisplayToastPrinterLowPaper () |
| virtual void | OnPrintFinished () |
| virtual void | OnCardIn (const std::string &cardUID) |
| virtual void | OnCardOut () |
| virtual void | WriteOK () |
| virtual void | WriteError () |
| virtual void | ReadError () |
| virtual void | DataReceived () |
| virtual void | OnExtraOperationStart (QString message, long timeout, ApplicationStateDefines::MessageWindowType messageType) |
| virtual void | OnExtraOperationFinish (QString message, long timeout, ApplicationStateDefines::MessageWindowType messageType) |
| virtual void | OnSCSReady () |
| virtual void | SCSLocked () |
| virtual void | SCSUnlocked () |
| virtual void | OnUnfinishedOperation () |
| virtual void | OnSamUpdateCheck (ApplicationDefines::ResultValue status) |
| virtual bool | OnEMVCardPresent (const QString &pan) |
| virtual void | OnPanelActionButtonClicked () |
| virtual void | OnInformationButtonClicked () |
| virtual void | OnGPSStatusIconClicked () |
| virtual void | OnDeviceStatusIconClicked () |
| virtual void | OnMessageIconClicked () |
| virtual void | OnCameraIconClicked () |
| virtual void | OnGpsOk () |
| virtual void | OnGpsError () |
| virtual void | OnPositionChanged (long latitude, long longitude, double altitude, double speed, long numberOfSatellites) |
| virtual void | OnIncorrectlyProcessedDataOnSlave () |
| virtual void | OnSlavePassengerCheckedIn (long passengerCount) |
| virtual void | OnSlaveConnected (long clientID) |
| virtual void | OnSlaveDisconnected (long clientID) |
| virtual void | OnSlaveTicketInformation (const QString &ticketInformation, const bool isTicketIssuedOnSlave) |
| virtual void | OnSlaveAuditor () |
| virtual void | OnSlaveActualTimeRequest (long clientID) |
| virtual void | OnSharedPaymentTerminalReady () |
| void | OnReceiveFileStart (const char *fileName) |
| void | OnReceiveFileProgress (const char *fileName, long percentage) |
| void | OnReceiveFileOk () |
| void | OnReceiveFileError () |
| virtual void | OnTransferFileToSlaveStarted () |
| virtual void | OnTransferFileToSlaveProgress (const int percent, const QString &filename) |
| virtual void | OnTransferFileToSlaveSuccess () |
| virtual void | OnTransferFileToSlaveError () |
| virtual void | OnTransferFilesToAllSlavesFinished () |
| virtual void | OnSlaveUpdateStarted (const int slaveID) |
| virtual void | OnSlaveUpdateProgress (const int slaveID, const int progressPercent) |
| virtual void | OnSlaveUpdateFinished (const int slaveID) |
| virtual void | OnSlaveUpdateText (const int slaveID, const QString &text) |
| virtual void | OnMenuCommandSelected (MenuCommand *menuCommand) |
| virtual void | OnMenuActionAccident () |
| virtual void | OnMenuActionSelectAnotherTrip () |
| virtual void | OnMenuActionFinishState () |
| virtual void | OnMenuActionChangeState (const QString stateName, const StateDefines::ChangeStateFlag changeStateFlag=StateDefines::ChangeStateFlagUndefined) |
| virtual void | OnMenuActionChangeStateToApproachCard (const ApplicationDefines::CardReadIntention cardReadIntention) |
| virtual void | OnMenuActionChangeIssueMode () |
| virtual void | OnMenuActionTicketSummary () |
| virtual void | OnMenuActionCurrentTripInformation () |
| virtual void | OnMenuActionEmergencyMessageToDispatching () |
| virtual void | OnMenuActionSelectDeviationBusStops () |
| virtual void | OnMenuActionEMVPaymentTransaction () |
| virtual void | OnMenuActionEMVHandshakeTransaction () |
| virtual void | OnMenuActionEMVCallParamsTransaction (EM::Devices::EMVDefines::ProtocolTypeRequest protocolTypeRequest) |
| virtual void | OnMonitoringDataFromAnalyzerReceived (const QString &data) |
| virtual void | OnMonitoringDataFromSingleDeviceReceived (const MonitoringDevices::MonitoringDeviceStatus &status) |
| virtual void | OnBarcodeScanned (const QByteArray &barcode) |
| virtual void | OnBarcodeProcessReceived (const EM::Devices::BarcodeDataMap &barcodeDataMap) |
| void | SetEmvTransactionIntention (const ApplicationDefines::EmvTransactionIntention &emvTransactionIntention) |
| ApplicationDefines::EmvTransactionIntention | GetEmvTransactionIntention () const |
| virtual void | OnEMVActivityInfoMessage (QString message) |
| virtual void | OnEMVPaymentSuccesfull (unsigned long amount, QString cardNumber, QString cardBranch, QString approvalCode, QString serialNumber, QString terminalId, QString invoiceNumber) |
| virtual void | OnEMVPaymentUnsuccesfull (long terminalError, QString message, QString terminalId, QString invoiceNumber) |
| virtual void | OnEMVPassivateSuccesfull (unsigned long amount, QString message, QString terminalId) |
| virtual void | OnEMVPassivateUnsuccesfull (long terminalError, QString message, QString terminalId) |
| virtual void | OnEMVPassivatePaymentNotActive (QString message, QString terminalId) |
| virtual void | OnEMVReversalSuccesfull (QString terminalId) |
| virtual void | OnEMVReversalUnsuccesfull (long terminalError, QString message, QString terminalId) |
| virtual void | OnEMVHandshakeSuccesfull (QString message, QString terminalId) |
| virtual void | OnEMVHandshakeUnsuccesfull (long terminalError, QString message, QString terminalId) |
| virtual void | OnEMVLedState (EM::Devices::EMVDefines::EMVLedState ledState) |
| virtual void | OnEMVBuzzerState (EM::Devices::EMVDefines::EMVBuzzerState buzzerState) |
| virtual void | OnEMVNonEMVCardPresent (EM::Devices::EMVDefines::EMVAntennaStatus antennaStatus, QByteArray cardUid) |
| virtual void | OnEMVCloseTotalsSuccessful (QString terminalSums, QString terminalId) |
| virtual void | OnEMVCloseTotalsUnsuccessful (long terminalError, QString terminalId) |
| virtual void | OnEMVCallParamsSuccesfull (QString message, QString terminalId) |
| virtual void | OnEMVCallParamsUnsuccesfull (long terminalError, QString message, QString terminalId) |
| virtual void | OnEMVReadStoplistVersion (QString stoplistVersion, QString stoplistValidity) |
| virtual void | OnEMVGetLastTransaction (const EM::Devices::EMVDefines::EMVTerminalErrorCode &responseCode, const QDateTime &transactionDateTime, const QString &message, const unsigned long &amount, const QString &cardNumber, const QString &cardBranch, const QString &approvalCode, const QString &serialNumber, const QString &terminalId, const QString &invoiceNumber) |
| virtual void | OnEMVUpdateStatus (const EM::Devices::EMVDefines::EMVTerminalStatus &terminalStatus) |
| virtual void | OnEMVGetTerminalStatus (const EM::Devices::EMVDefines::EMVTerminalStatus &terminalStatus) |
| virtual void | OnEMVTerminalInTransaction (const bool isEmvTerminalInTransaction) |
| virtual void | OnEMVSetLocalFTPForUpdate (const EM::Devices::EMVDefines::EMVTerminalErrorCode responseCode) |
| virtual void | OnSlaveEmvResult (const EM::Devices::SlaveEmvResult &slaveEmvResult) |
| virtual void | OnSlaveEmvTerminalUpdateProcessResult (const int slaveID, const EmvTerminalFwUpdate::UpdateProcessState result) |
| virtual void | OnSlaveEmvTerminalCallForParamsResult (const int slaveID, const EmvTerminalCallForParams::CallForParamsProcessState result) |
| bool | LockSCSImmediately (bool displayToastErrorMessageIfLockingFailed=true) |
| virtual void | OnAutomaticPassengerCountResultsArrived (const uint16_t boardingCount, const uint16_t alightingCount) |
| virtual void | OnAutomaticPassengerCountResultsArrived (const uint8_t fullness, const uint16_t capacity, const uint16_t passengerCount, const QString &calculationTime, const uint32_t busStopID, const uint8_t busStopOrder) |
| virtual void | OnDigitalInputChanged (const unsigned char pinNumber, const bool pinValue) |
| virtual void | OnTemperatureChanged (const EM::Devices::ConnboardDefines::TemperatureSensorIndexToTemperatureValueMap &temperatures) |
| virtual void | OnFuelTankOpenClosedStateChanged (const bool fuelTankIsOpen) |
| virtual void | OnReceiveTextMessage (const QDateTime &messageTime, const QString &messageText, const uint32_t messageID, const bool showPopUp=true) |
| virtual void | OnReceivePredefinedMessages (const PredefinedMessages &predefinedMessages, const DispatchingTextMessagesReceiver::ReceivedMessageNotificationType receivedMessageNotificationType) |
| virtual void | OnReplyToTextMessageClosed () |
| virtual void | OnReplyToTextMessageConfirmed (const QDateTime &messageTime, const QString &messageText, const uint32_t messageID) |
| virtual void | OnReplyToTextMessageMarkAsRead (const QDateTime &messageTime, const uint32_t messageID) |
| virtual void | OnPopUpMessageCreated () |
| virtual void | OnPopUpMessageHidden () |
| virtual void | OnLastPopUpMessageClosed () |
| virtual void | OnVoipMakingCallFailed (const bool isEmergencyCall, const int errorCode) |
| void | RetryToMakeACallDefaultButtonHandler (const bool isEmergencyCall) |
| virtual void | OnNetworkReply (ApplicationDefines::NetworkRequestType networkRequestType, const QJsonDocument &replyData) |
| virtual void | OnNetworkReply (const ApplicationDefines::NetworkRequestType networkRequestType, const QByteArray &replyData) |
| virtual void | OnNetworkReplyTimeout (const ApplicationDefines::NetworkRequestType networkRequestType) |
| virtual void | OnWebSocketMessage (ApplicationDefines::WebSocketType webSocketType, const QJsonDocument &replyData) |
| virtual void | OnNetworkReplyError (const ApplicationDefines::NetworkRequestType networkRequestType) |
| virtual void | OnDataUpdateStarted () |
| virtual void | OnDataUpdateFinished () |
| void | OnPanicButtonPushed () |
| void | OnIgnitionStateReceived (const bool ignitionState) |
| void | OnPowerButtonPressed () |
| void | OnQadraRealtimeDataReceived (const QStringList &realtimeData) |
| void | OnQadraSynchronizeDateTime (const long long diffSecs) |
| void | OnAnnouncementFromDispatchingReceived (const Announcement &announcement) |
Protected Member Functions | |
| ApplicationState (const QString &stateName, ApplicationStateManager *stateManager) | |
| virtual | ~ApplicationState () |
| void | RegisterStateLogic (StateLogic *stateLogic) |
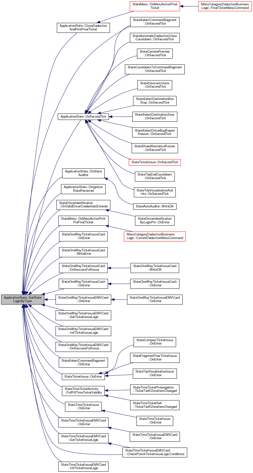
| StateLogic * | GetStateLogicByType (ApplicationStateDefines::StateLogicType stateLogicType) |
| BusinessLogicManager * | GetBusinessLogicManager () const |
| ApplicationStateManager * | GetStateManager () const |
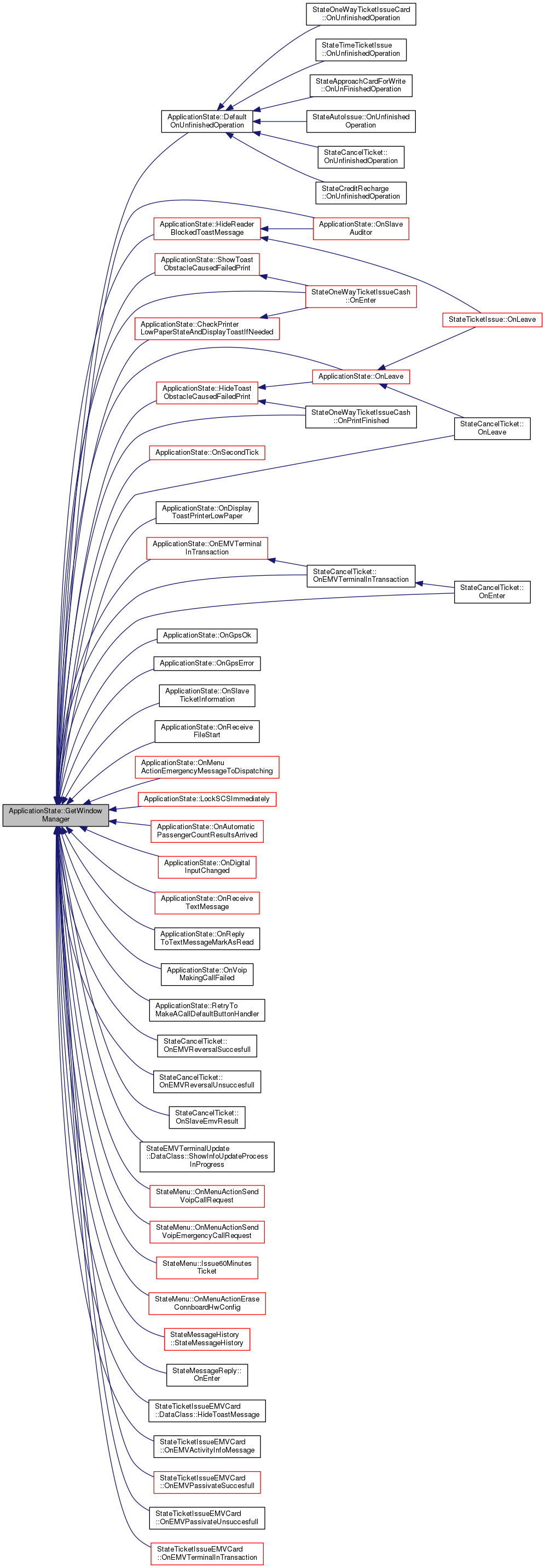
| WindowManager * | GetWindowManager () const |
| void | DefaultOnSlaveConnected (long clientID) |
| void | DefaultOnUnfinishedOperation () |
| void | RefreshDataSynchronizationIcon () |
| void | HideReaderBlockedToastMessage () |
| void | LockIssue (const bool lockByDriver=false) |
| void | UnlockIssue () |
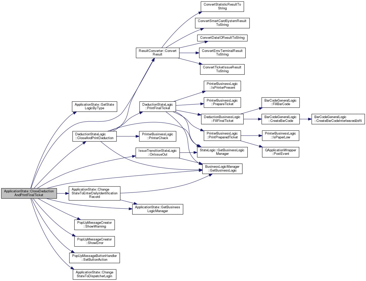
| bool | CloseDeductionAndPrintFinalTicket () |
| CloseDeductionAndPrintFinalTicket - closes deduction and prints final ticket, shows popup message if error occured. More... | |
| void | CloseDailyRecordAndDeductionOnNewMonth () |
| CloseDailyRecordAndDeductionOnNewMonth - close daily record (if used by TS) and deduction If daily records are not used, only deduction will be closed. If daily records are used, additional information may be requested (tachograph value, refueled volume,... ) More... | |
| ApplicationDefines::ResultValue | InvokeBreakWriteRequest (bool &isInWritingProcess) |
| void | ChangeStateToDispatcherLogin (bool printTicketEnabled) |
| void | ChangeStateToTicketIssue (StorageList storageList) |
| void | ChangeStateToEnterDailyIdentificationRecord () |
| void | ShowToastObstacleCausedFailedPrint () |
| bool | IsToastObstacleCausedFailedPrintDisplayed () const |
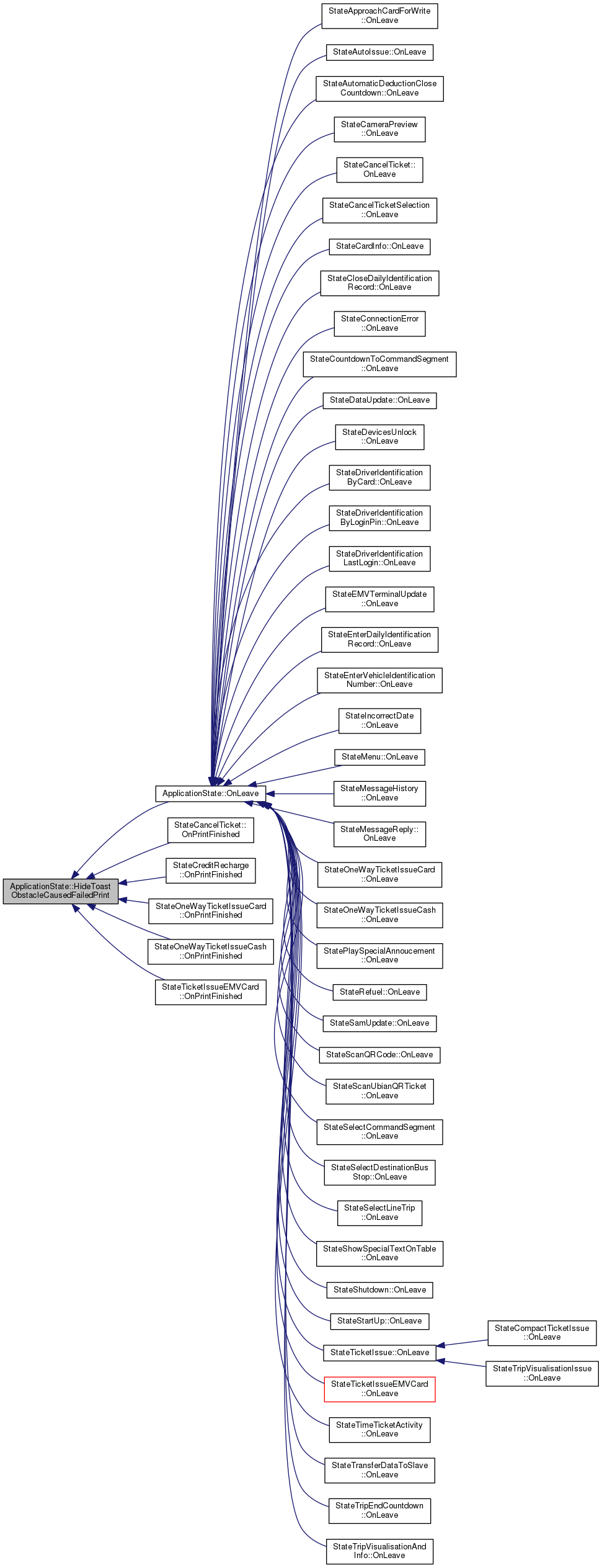
| void | HideToastObstacleCausedFailedPrint () |
| void | OnBatteryVoltageAction (const uint16_t batteryVoltage) |
|
protected |

|
protectedvirtual |
|
protected |

|
protected |


|
protected |

| void ApplicationState::CheckPrinterLowPaperStateAndDisplayToastIfNeeded | ( | ) |


|
protected |
CloseDailyRecordAndDeductionOnNewMonth - close daily record (if used by TS) and deduction If daily records are not used, only deduction will be closed. If daily records are used, additional information may be requested (tachograph value, refueled volume,... )

|
protected |
CloseDeductionAndPrintFinalTicket - closes deduction and prints final ticket, shows popup message if error occured.


|
virtual |
Reimplemented in StateTicketIssue, StateApproachCardForRead, and StateTimeTicketActivity.


|
protected |


|
protected |


|
protected |
| ApplicationDefines::EmvTransactionIntention ApplicationState::GetEmvTransactionIntention | ( | ) | const |

|
protected |

|
protected |

|
protected |

|
protected |


|
protected |


|
protected |


|
protected |

|
protected |

| bool ApplicationState::LockSCSImmediately | ( | bool | displayToastErrorMessageIfLockingFailed = true | ) |


| void ApplicationState::OnAnnouncementFromDispatchingReceived | ( | const Announcement & | announcement | ) |

|
virtual |
Reimplemented in StateTicketIssue, and StateTripVisualisationIssue.


|
virtual |
Reimplemented in StateTicketIssue, and StateTripVisualisationIssue.

|
virtual |
|
virtual |
Reimplemented in StateTicketIssue, StateScanQRCode, and StateScanUbianQRTicket.

|
protected |


|
virtual |
Reimplemented in StateTicketIssue, StateMessageHistory, StateFragmentFlowTicketIssue, StateTripVisualisationIssue, StateTripVisualisationAndInfo, StateMenu, StateMessageReply, and StateCompactTicketIssue.


|
virtual |
Reimplemented in StateTicketIssue, StateFragmentFlowTicketIssue, StateTripVisualisationIssue, StateCameraPreview, StateTripVisualisationAndInfo, and StateCompactTicketIssue.


|
virtual |
Reimplemented in StateApproachCardForRead, StateTicketIssueEMVCard, StateInputDataCheck, StateShutdown, StateIncorrectDate, StateDataUpdate, StateCreditRecharge, StateCameraPreview, StateEMVTerminalUpdate, StateBootError, StateSelectDriverBugReportReason, and StateCountdownToCommandSegment.

|
virtual |
Reimplemented in StateTicketIssue, StateTimeTicketIssue, StateTimeTicketActivity, StateApproachCardForRead, StateApproachCardForWrite, and StateTimeTicketProlongation.


|
virtual |
Reimplemented in StateTicketIssue, StateTimeTicketIssue, StateApproachCardForRead, StateApproachCardForWrite, and StateTimeTicketActivity.


|
virtual |
|
virtual |
Reimplemented in StateDataUpdate, and StateInputDataCheck.

|
virtual |
Reimplemented in StateApproachCardForRead, StateTicketIssueEMVCard, StateInputDataCheck, StateShutdown, StateIncorrectDate, StateDataUpdate, StateCreditRecharge, StateEMVTerminalUpdate, StateBootError, and StateSelectDriverBugReportReason.


|
virtual |
Reimplemented in StateCameraPreview.


| void ApplicationState::OnDisplayToastPrinterLowPaper | ( | ) |

|
virtual |
Reimplemented in StateTicketIssueEMVCard, and StateEMVTerminalUpdate.

|
virtual |
|
virtual |
|
virtual |
Reimplemented in StateShutdown.


|
virtual |
Reimplemented in StateApproachCardForRead.


|
virtual |
|
virtual |
|
virtual |
Reimplemented in StateTicketIssueEMVCard, and StateCancelTicket.

|
virtual |

|
virtual |

|
virtual |

|
virtual |
|
virtual |
Reimplemented in StateTicketIssueEMVCard.


|
virtual |
Reimplemented in StateTicketIssueEMVCard.


|
virtual |
Reimplemented in StateTicketIssueEMVCard.


|
virtual |
Reimplemented in StateTicketIssueEMVCard.


|
virtual |
Reimplemented in StateTicketIssue, and StateTicketIssueEMVCard.


|
virtual |
Reimplemented in StateTicketIssueEMVCard.


|
virtual |

|
virtual |
Reimplemented in StateCancelTicket.


|
virtual |
Reimplemented in StateCancelTicket.


|
virtual |
Reimplemented in StateEMVTerminalUpdate.
|
virtual |
Nothing to do
Reimplemented in StateTicketIssueEMVCard, StateCancelTicket, and StateShutdown.


|
virtual |
|
virtual |
Reimplemented in StateTicketIssue, and StateApproachCardForRead.

|
virtual |
Reimplemented in StateTicketIssue, and StateApproachCardForRead.

|
virtual |

|
virtual |

|
virtual |

|
virtual |
Reimplemented in StateApproachCardForRead, StateTicketIssueEMVCard, StateInputDataCheck, StateShutdown, StateIncorrectDate, StateDataUpdate, StateCreditRecharge, StateEMVTerminalUpdate, StateBootError, and StateSelectDriverBugReportReason.


| void ApplicationState::OnIgnitionStateReceived | ( | const bool | ignitionState | ) |

|
virtual |

|
virtual |
Reimplemented in StateApproachCardForRead, StateTicketIssue, StateTicketIssueEMVCard, StateCompactTicketIssue, StateTripVisualisationIssue, StateInputDataCheck, StateShutdown, StateIncorrectDate, StateDataUpdate, StateCreditRecharge, StateEMVTerminalUpdate, StateBootError, and StateSelectDriverBugReportReason.

|
virtual |
|
virtual |
Reimplemented in StateSelectLineTrip, StateTicketIssue, StateOneWayTicketIssueEMVCard, StateTicketIssueEMVCard, StateTimeTicketActivity, StateCompactTicketIssue, StateApproachCardForRead, StateApproachCardForWrite, StateAutoIssue, StateCloseDailyIdentificationRecord, StateConnectionError, StateEnterDailyIdentificationRecord, StateIncorrectDate, StateMessageHistory, StateStartUp, StateCameraPreview, StateCancelTicketSelection, StateDriverIdentificationByLoginPin, StateEnterCreditRechargeValue, StateEnterPassengerCount, StateMenu, StatePlaySpecialAnnoucement, StateRefuel, StateTransferDataToSlave, StateTripVisualisationIssue, StateUnpaidExpense, StateAutomaticDeductionCloseCountdown, StateCountdownToCommandSegment, StateDevicesUnlock, StateDriverIdentificationByCard, StateDriverIdentificationLastLogin, StateEnterVehicleIdentificationNumber, StateMessageReply, StateOneWayTicketIssueCard, StateOneWayTicketIssueCash, StateSamUpdate, StateSelectCommandSegment, StateSelectDestinationBusStop, StateShowSpecialTextOnTable, StateTripEndCountdown, StateTripVisualisationAndInfo, StateCancelTicket, StateCardInfo, StateDataUpdate, StateShutdown, StateTimeTicketIssueEMVCard, StateEMVTerminalUpdate, StateScanQRCode, and StateScanUbianQRTicket.


|
signal |

|
virtual |


|
virtual |

|
virtual |

|
virtual |


|
virtual |

|
virtual |


|
virtual |


|
virtual |


|
virtual |


|
virtual |

|
virtual |

|
virtual |


|
virtual |


|
virtual |
Reimplemented in StateMenu.
|
virtual |
Reimplemented in StateApproachCardForRead, StateTicketIssueEMVCard, StateInputDataCheck, StateShutdown, StateIncorrectDate, StateDataUpdate, StateCreditRecharge, StateEMVTerminalUpdate, StateBootError, StateSelectDriverBugReportReason, and StateMessageHistory.

|
virtual |

|
virtual |


|
virtual |
Reimplemented in StateTicketIssue, StateTripVisualisationIssue, StateTripVisualisationAndInfo, StateCountdownToCommandSegment, StateDriverIdentificationByLoginPin, and StateInputDataCheck.


|
virtual |

|
virtual |
Reimplemented in StateInputDataCheck.


|
virtual |
Reimplemented in StateInputDataCheck.


|
virtual |
Reimplemented in StateApproachCardForRead, StateTicketIssue, StateTicketIssueEMVCard, StateCompactTicketIssue, StateTimeTicketIssue, StateFragmentFlowTicketIssue, StateOneWayTicketIssueCard, StateTripVisualisationIssue, StateInputDataCheck, StateShutdown, StateCameraPreview, StateTimeTicketActivity, StateTripVisualisationAndInfo, StateEnterCreditRechargeValue, StateApproachCardForWrite, StateCountdownToCommandSegment, StateDataUpdate, StateIncorrectDate, StateMenu, StateCloseDailyIdentificationRecord, StateCreditRecharge, StateAutoIssue, StateEnterPassengerCount, StateMessageHistory, StatePrintListOfCommandSegments, StateRefuel, StateScanQRCode, StateScanUbianQRTicket, StateUnpaidExpense, StateCancelTicketSelection, StateDriverIdentificationByCard, StateOneWayTicketIssueCash, StatePlaySpecialAnnoucement, StateSelectDestinationBusStop, StateShowAlternativeRoutes, StateTransferDataToSlave, StateCardInfo, StateEMVTerminalUpdate, StateEnterVehicleIdentificationNumber, StateMessageReply, StateSelectDeviationBusStops, StateShowSpecialTextOnTable, StateBootError, StateCancelTicket, StateSelectDestinationZone, StateSelectDriverBugReportReason, and StateAutoAuditor.

| void ApplicationState::OnPanicButtonPushed | ( | ) |


|
virtual |
|
virtual |
Reimplemented in StateFragmentFlowTicketIssue, StateCameraPreview, StateEnterDailyIdentificationRecord, StateDriverIdentificationByLoginPin, StateDriverIdentificationLastLogin, and StateDriverIdentificationByCard.

|
virtual |
Reimplemented in StateTripVisualisationIssue, and StateTripVisualisationAndInfo.


| void ApplicationState::OnPowerButtonPressed | ( | ) |

|
virtual |
|
virtual |

|
virtual |

|
virtual |

|
virtual |
Reimplemented in StateTicketIssueEMVCard, StateCancelTicket, StateOneWayTicketIssueCard, StateOneWayTicketIssueCash, and StateCreditRecharge.

| void ApplicationState::OnQadraRealtimeDataReceived | ( | const QStringList & | realtimeData | ) |


| void ApplicationState::OnQadraSynchronizeDateTime | ( | const long long | diffSecs | ) |
| void ApplicationState::OnReceiveFileError | ( | ) |

| void ApplicationState::OnReceiveFileOk | ( | ) |

| void ApplicationState::OnReceiveFileProgress | ( | const char * | fileName, |
| long | percentage | ||
| ) |
| void ApplicationState::OnReceiveFileStart | ( | const char * | fileName | ) |

|
virtual |

|
virtual |


|
virtual |
|
virtual |
|
virtual |

|
virtual |

|
virtual |
|
virtual |
Reimplemented in StateTicketIssue, StateCameraPreview, StateFragmentFlowTicketIssue, StateIncorrectDate, StateSelectCommandSegment, StateTimeTicketActivity, StateTripVisualisationIssue, StateCountdownToCommandSegment, StateTripVisualisationAndInfo, StateAutomaticDeductionCloseCountdown, StateCompactTicketIssue, StateDevicesUnlock, StateSelectDestinationBusStop, StateShowAlternativeRoutes, StateTripEndCountdown, StateSelectDestinationZone, StateBootError, and StateSelectDriverBugReportReason.


|
virtual |
Reimplemented in StateApproachCardForRead.
|
virtual |

|
virtual |


|
virtual |
Reimplemented in StateTicketIssue, StateTimeTicketIssue, StateApproachCardForRead, StateCreditRecharge, StateMenu, StateTripVisualisationAndInfo, StateTicketIssueEMVCard, StateCloseDailyIdentificationRecord, StateOneWayTicketIssueCard, StateOneWayTicketIssueCash, and StateEnterCreditRechargeValue.

|
virtual |

|
virtual |
|
virtual |
Reimplemented in StateShutdown.
|
virtual |
Reimplemented in StateEMVTerminalUpdate.
|
virtual |
Reimplemented in StateTicketIssue.


|
virtual |

|
virtual |
|
virtual |
|
virtual |
|
virtual |
|
virtual |
|
virtual |
|
virtual |
|
virtual |
|
virtual |
|
virtual |
|
virtual |
|
virtual |
|
virtual |
|
virtual |
Reimplemented in StateTimeTicketIssue, StateAutoIssue, StateCancelTicket, StateOneWayTicketIssueCard, and StateCreditRecharge.
|
virtual |

|
virtual |
|
virtual |
Reimplemented in StateApproachCardForRead.


|
protected |

|
protected |


| void ApplicationState::RetryToMakeACallDefaultButtonHandler | ( | const bool | isEmergencyCall | ) |

|
virtual |
Reimplemented in StateApproachCardForRead, and StateCompactTicketIssue.

|
virtual |
Reimplemented in StateApproachCardForRead, and StateCompactTicketIssue.

| void ApplicationState::SetEmvTransactionIntention | ( | const ApplicationDefines::EmvTransactionIntention & | emvTransactionIntention | ) |

|
protected |


|
protected |


|
virtual |
Reimplemented in StateTimeTicketIssue, StateApproachCardForWrite, StateAutoIssue, StateCancelTicket, StateOneWayTicketIssueCard, StateAutoAuditor, and StateCreditRecharge.

|
virtual |
Reimplemented in StateTimeTicketIssue, StateApproachCardForWrite, StateAutoIssue, StateCancelTicket, StateOneWayTicketIssueCard, StateAutoAuditor, and StateCreditRecharge.

1.8.8