Vesna
 All Classes Namespaces Files Functions Variables Typedefs Enumerations Enumerator Friends Macros
Classes | Public Member Functions | Protected Member Functions | List of all members
StateTicketIssueEMVCard Class Referenceabstract

#include <StateTicketIssueEMVCard.h>

Inheritance diagram for StateTicketIssueEMVCard:
Inheritance graph
[legend]
Collaboration diagram for StateTicketIssueEMVCard:
Collaboration graph
[legend]

Classes

class  DataClass
 

Public Member Functions

virtual ~StateTicketIssueEMVCard ()
 
virtual void OnEnter ()
 
virtual void OnEnter (const int32_t stateRequestCode)
 
virtual void OnLeave ()
 
virtual void OnSlaveConnected (long clientID)
 
virtual void OnPanelActionButtonClicked ()
 
virtual void OnInformationButtonClicked ()
 
virtual void OnGPSStatusIconClicked ()
 
virtual void OnDeviceStatusIconClicked ()
 
virtual void OnMessageIconClicked ()
 
virtual void OnCameraIconClicked ()
 
virtual void OnEMVActivityInfoMessage (QString message)
 
virtual void OnEMVPaymentSuccesfull (unsigned long amount, QString cardNumber, QString cardBranch, QString approvalCode, QString serialNumber, QString terminalId, QString invoiceNumber)
 
virtual void OnEMVPaymentUnsuccesfull (long terminalError, QString message, QString terminalId, QString invoiceNumber)
 
virtual void OnEMVPassivateSuccesfull (unsigned long amount, QString message, QString terminalId)
 
virtual void OnEMVPassivateUnsuccesfull (long terminalError, QString message, QString terminalId)
 
virtual void OnEMVPassivatePaymentNotActive (QString message, QString terminalId)
 
virtual void OnEMVNonEMVCardPresent (EM::Devices::EMVDefines::EMVAntennaStatus antennaStatus, QByteArray cardUid)
 
virtual void OnEMVLedState (EM::Devices::EMVDefines::EMVLedState ledState)
 
virtual void OnEMVGetLastTransaction (const EM::Devices::EMVDefines::EMVTerminalErrorCode &responseCode, const QDateTime &transactionDateTime, const QString &message, const unsigned long &amount, const QString &cardNumber, const QString &cardBranch, const QString &approvalCode, const QString &serialNumber, const QString &terminalId, const QString &invoiceNumber)
 
virtual void OnEMVTerminalInTransaction (const bool isEmvTerminalInTransaction)
 
virtual void OnPrintFinished ()
 
- Public Member Functions inherited from ApplicationState
virtual void OnSecondTick ()
 
virtual void OnBusStopArrival (const int tripBusStopIndex, const GPSDefines::BusStopChangeType busStopChangeType)
 
virtual void OnBusStopDeparture (const int tripBusStopIndex, const GPSDefines::BusStopChangeType busStopChangeType)
 
virtual void OnSynchroPointArrival (const RouteSynchroPoint &routeSynchroPoint, const int tripBusStopIndex)
 
virtual void OnSynchroPointDelayTimeout (const RouteSynchroPoint &routeSynchroPoint, const int tripBusStopIndex)
 
virtual void OnSynchroPointDelayTimeout (const int tripBusStopIndex)
 
virtual void OnPrinterReady ()
 
virtual void OnPrinterError ()
 
virtual void OnPrinterPaperLow (const int printerId)
 
virtual void OnPrinterPaperFilled (const int printerId)
 
void CheckPrinterLowPaperStateAndDisplayToastIfNeeded ()
 
void OnDisplayToastPrinterLowPaper ()
 
virtual void OnCardIn (const std::string &cardUID)
 
virtual void OnCardOut ()
 
virtual void WriteOK ()
 
virtual void WriteError ()
 
virtual void ReadError ()
 
virtual void DataReceived ()
 
virtual void OnExtraOperationStart (QString message, long timeout, ApplicationStateDefines::MessageWindowType messageType)
 
virtual void OnExtraOperationFinish (QString message, long timeout, ApplicationStateDefines::MessageWindowType messageType)
 
virtual void OnSCSReady ()
 
virtual void SCSLocked ()
 
virtual void SCSUnlocked ()
 
virtual void OnUnfinishedOperation ()
 
virtual void OnSamUpdateCheck (ApplicationDefines::ResultValue status)
 
virtual bool OnEMVCardPresent (const QString &pan)
 
virtual void OnGpsOk ()
 
virtual void OnGpsError ()
 
virtual void OnPositionChanged (long latitude, long longitude, double altitude, double speed, long numberOfSatellites)
 
virtual void OnIncorrectlyProcessedDataOnSlave ()
 
virtual void OnSlavePassengerCheckedIn (long passengerCount)
 
virtual void OnSlaveDisconnected (long clientID)
 
virtual void OnSlaveTicketInformation (const QString &ticketInformation, const bool isTicketIssuedOnSlave)
 
virtual void OnSlaveAuditor ()
 
virtual void OnSlaveActualTimeRequest (long clientID)
 
virtual void OnSharedPaymentTerminalReady ()
 
void OnReceiveFileStart (const char *fileName)
 
void OnReceiveFileProgress (const char *fileName, long percentage)
 
void OnReceiveFileOk ()
 
void OnReceiveFileError ()
 
virtual void OnTransferFileToSlaveStarted ()
 
virtual void OnTransferFileToSlaveProgress (const int percent, const QString &filename)
 
virtual void OnTransferFileToSlaveSuccess ()
 
virtual void OnTransferFileToSlaveError ()
 
virtual void OnTransferFilesToAllSlavesFinished ()
 
virtual void OnSlaveUpdateStarted (const int slaveID)
 
virtual void OnSlaveUpdateProgress (const int slaveID, const int progressPercent)
 
virtual void OnSlaveUpdateFinished (const int slaveID)
 
virtual void OnSlaveUpdateText (const int slaveID, const QString &text)
 
virtual void OnMenuCommandSelected (MenuCommand *menuCommand)
 
virtual void OnMenuActionAccident ()
 
virtual void OnMenuActionSelectAnotherTrip ()
 
virtual void OnMenuActionFinishState ()
 
virtual void OnMenuActionChangeState (const QString stateName, const StateDefines::ChangeStateFlag changeStateFlag=StateDefines::ChangeStateFlagUndefined)
 
virtual void OnMenuActionChangeStateToApproachCard (const ApplicationDefines::CardReadIntention cardReadIntention)
 
virtual void OnMenuActionChangeIssueMode ()
 
virtual void OnMenuActionTicketSummary ()
 
virtual void OnMenuActionCurrentTripInformation ()
 
virtual void OnMenuActionEmergencyMessageToDispatching ()
 
virtual void OnMenuActionSelectDeviationBusStops ()
 
virtual void OnMenuActionEMVPaymentTransaction ()
 
virtual void OnMenuActionEMVHandshakeTransaction ()
 
virtual void OnMenuActionEMVCallParamsTransaction (EM::Devices::EMVDefines::ProtocolTypeRequest protocolTypeRequest)
 
virtual void OnMonitoringDataFromAnalyzerReceived (const QString &data)
 
virtual void OnMonitoringDataFromSingleDeviceReceived (const MonitoringDevices::MonitoringDeviceStatus &status)
 
virtual void OnBarcodeScanned (const QByteArray &barcode)
 
virtual void OnBarcodeProcessReceived (const EM::Devices::BarcodeDataMap &barcodeDataMap)
 
void SetEmvTransactionIntention (const ApplicationDefines::EmvTransactionIntention &emvTransactionIntention)
 
ApplicationDefines::EmvTransactionIntention GetEmvTransactionIntention () const
 
virtual void OnEMVReversalSuccesfull (QString terminalId)
 
virtual void OnEMVReversalUnsuccesfull (long terminalError, QString message, QString terminalId)
 
virtual void OnEMVHandshakeSuccesfull (QString message, QString terminalId)
 
virtual void OnEMVHandshakeUnsuccesfull (long terminalError, QString message, QString terminalId)
 
virtual void OnEMVBuzzerState (EM::Devices::EMVDefines::EMVBuzzerState buzzerState)
 
virtual void OnEMVCloseTotalsSuccessful (QString terminalSums, QString terminalId)
 
virtual void OnEMVCloseTotalsUnsuccessful (long terminalError, QString terminalId)
 
virtual void OnEMVCallParamsSuccesfull (QString message, QString terminalId)
 
virtual void OnEMVCallParamsUnsuccesfull (long terminalError, QString message, QString terminalId)
 
virtual void OnEMVReadStoplistVersion (QString stoplistVersion, QString stoplistValidity)
 
virtual void OnEMVUpdateStatus (const EM::Devices::EMVDefines::EMVTerminalStatus &terminalStatus)
 
virtual void OnEMVGetTerminalStatus (const EM::Devices::EMVDefines::EMVTerminalStatus &terminalStatus)
 
virtual void OnEMVSetLocalFTPForUpdate (const EM::Devices::EMVDefines::EMVTerminalErrorCode responseCode)
 
virtual void OnSlaveEmvResult (const EM::Devices::SlaveEmvResult &slaveEmvResult)
 
virtual void OnSlaveEmvTerminalUpdateProcessResult (const int slaveID, const EmvTerminalFwUpdate::UpdateProcessState result)
 
virtual void OnSlaveEmvTerminalCallForParamsResult (const int slaveID, const EmvTerminalCallForParams::CallForParamsProcessState result)
 
bool LockSCSImmediately (bool displayToastErrorMessageIfLockingFailed=true)
 
virtual void OnAutomaticPassengerCountResultsArrived (const uint16_t boardingCount, const uint16_t alightingCount)
 
virtual void OnAutomaticPassengerCountResultsArrived (const uint8_t fullness, const uint16_t capacity, const uint16_t passengerCount, const QString &calculationTime, const uint32_t busStopID, const uint8_t busStopOrder)
 
virtual void OnDigitalInputChanged (const unsigned char pinNumber, const bool pinValue)
 
virtual void OnTemperatureChanged (const EM::Devices::ConnboardDefines::TemperatureSensorIndexToTemperatureValueMap &temperatures)
 
virtual void OnFuelTankOpenClosedStateChanged (const bool fuelTankIsOpen)
 
virtual void OnReceiveTextMessage (const QDateTime &messageTime, const QString &messageText, const uint32_t messageID, const bool showPopUp=true)
 
virtual void OnReceivePredefinedMessages (const PredefinedMessages &predefinedMessages, const DispatchingTextMessagesReceiver::ReceivedMessageNotificationType receivedMessageNotificationType)
 
virtual void OnReplyToTextMessageClosed ()
 
virtual void OnReplyToTextMessageConfirmed (const QDateTime &messageTime, const QString &messageText, const uint32_t messageID)
 
virtual void OnReplyToTextMessageMarkAsRead (const QDateTime &messageTime, const uint32_t messageID)
 
virtual void OnPopUpMessageCreated ()
 
virtual void OnPopUpMessageHidden ()
 
virtual void OnLastPopUpMessageClosed ()
 
virtual void OnVoipMakingCallFailed (const bool isEmergencyCall, const int errorCode)
 
void RetryToMakeACallDefaultButtonHandler (const bool isEmergencyCall)
 
virtual void OnNetworkReply (ApplicationDefines::NetworkRequestType networkRequestType, const QJsonDocument &replyData)
 
virtual void OnNetworkReply (const ApplicationDefines::NetworkRequestType networkRequestType, const QByteArray &replyData)
 
virtual void OnNetworkReplyTimeout (const ApplicationDefines::NetworkRequestType networkRequestType)
 
virtual void OnWebSocketMessage (ApplicationDefines::WebSocketType webSocketType, const QJsonDocument &replyData)
 
virtual void OnNetworkReplyError (const ApplicationDefines::NetworkRequestType networkRequestType)
 
virtual void OnDataUpdateStarted ()
 
virtual void OnDataUpdateFinished ()
 
void OnPanicButtonPushed ()
 
void OnIgnitionStateReceived (const bool ignitionState)
 
void OnPowerButtonPressed ()
 
void OnQadraRealtimeDataReceived (const QStringList &realtimeData)
 
void OnQadraSynchronizeDateTime (const long long diffSecs)
 
void OnAnnouncementFromDispatchingReceived (const Announcement &announcement)
 

Protected Member Functions

 StateTicketIssueEMVCard (const QString &stateName, ApplicationStateManager *stateManager)
 
virtual
EM::TicketIssueLogic::EGeneralTicketIssueLogic * 
GetTicketIssueLogic ()=0
 
virtual bool CheckPreInitTicketIssueLogicConditions ()=0
 
virtual bool InitTicketIssueLogic ()=0
 
virtual
EM::TicketIssueLogic::EIssueLogicDefines::ReturnValues 
CalculatePrice (long &calculatedPrice)
 
virtual void OnSuccessFullIssue ()=0
 
- Protected Member Functions inherited from ApplicationState
 ApplicationState (const QString &stateName, ApplicationStateManager *stateManager)
 
virtual ~ApplicationState ()
 
void RegisterStateLogic (StateLogic *stateLogic)
 
StateLogicGetStateLogicByType (ApplicationStateDefines::StateLogicType stateLogicType)
 
BusinessLogicManagerGetBusinessLogicManager () const
 
ApplicationStateManagerGetStateManager () const
 
WindowManagerGetWindowManager () const
 
void DefaultOnSlaveConnected (long clientID)
 
void DefaultOnUnfinishedOperation ()
 
void RefreshDataSynchronizationIcon ()
 
void HideReaderBlockedToastMessage ()
 
void LockIssue (const bool lockByDriver=false)
 
void UnlockIssue ()
 
bool CloseDeductionAndPrintFinalTicket ()
 CloseDeductionAndPrintFinalTicket - closes deduction and prints final ticket, shows popup message if error occured. More...
 
void CloseDailyRecordAndDeductionOnNewMonth ()
 CloseDailyRecordAndDeductionOnNewMonth - close daily record (if used by TS) and deduction If daily records are not used, only deduction will be closed. If daily records are used, additional information may be requested (tachograph value, refueled volume,... ) More...
 
ApplicationDefines::ResultValue InvokeBreakWriteRequest (bool &isInWritingProcess)
 
void ChangeStateToDispatcherLogin (bool printTicketEnabled)
 
void ChangeStateToTicketIssue (StorageList storageList)
 
void ChangeStateToEnterDailyIdentificationRecord ()
 
void ShowToastObstacleCausedFailedPrint ()
 
bool IsToastObstacleCausedFailedPrintDisplayed () const
 
void HideToastObstacleCausedFailedPrint ()
 
void OnBatteryVoltageAction (const uint16_t batteryVoltage)
 

Additional Inherited Members

- Signals inherited from ApplicationState
void OnLeavingState ()
 

Constructor & Destructor Documentation

StateTicketIssueEMVCard::~StateTicketIssueEMVCard ( )
virtual
StateTicketIssueEMVCard::StateTicketIssueEMVCard ( const QString &  stateName,
ApplicationStateManager stateManager 
)
protected

Member Function Documentation

EIssueLogicDefines::ReturnValues StateTicketIssueEMVCard::CalculatePrice ( long &  calculatedPrice)
protectedvirtual

Here is the call graph for this function:

Here is the caller graph for this function:

virtual bool StateTicketIssueEMVCard::CheckPreInitTicketIssueLogicConditions ( )
protectedpure virtual

Implemented in StateOneWayTicketIssueEMVCard, and StateTimeTicketIssueEMVCard.

Here is the caller graph for this function:

virtual EM::TicketIssueLogic::EGeneralTicketIssueLogic* StateTicketIssueEMVCard::GetTicketIssueLogic ( )
protectedpure virtual

Implemented in StateOneWayTicketIssueEMVCard, and StateTimeTicketIssueEMVCard.

Here is the caller graph for this function:

virtual bool StateTicketIssueEMVCard::InitTicketIssueLogic ( )
protectedpure virtual

Implemented in StateOneWayTicketIssueEMVCard, and StateTimeTicketIssueEMVCard.

Here is the caller graph for this function:

void StateTicketIssueEMVCard::OnCameraIconClicked ( )
virtual

Reimplemented from ApplicationState.

void StateTicketIssueEMVCard::OnDeviceStatusIconClicked ( )
virtual

Reimplemented from ApplicationState.

void StateTicketIssueEMVCard::OnEMVActivityInfoMessage ( QString  message)
virtual

Reimplemented from ApplicationState.

Here is the call graph for this function:

void StateTicketIssueEMVCard::OnEMVGetLastTransaction ( const EM::Devices::EMVDefines::EMVTerminalErrorCode &  responseCode,
const QDateTime &  transactionDateTime,
const QString &  message,
const unsigned long &  amount,
const QString &  cardNumber,
const QString &  cardBranch,
const QString &  approvalCode,
const QString &  serialNumber,
const QString &  terminalId,
const QString &  invoiceNumber 
)
virtual

Reimplemented from ApplicationState.

Here is the call graph for this function:

Here is the caller graph for this function:

void StateTicketIssueEMVCard::OnEMVLedState ( EM::Devices::EMVDefines::EMVLedState  ledState)
virtual

Reimplemented from ApplicationState.

Here is the call graph for this function:

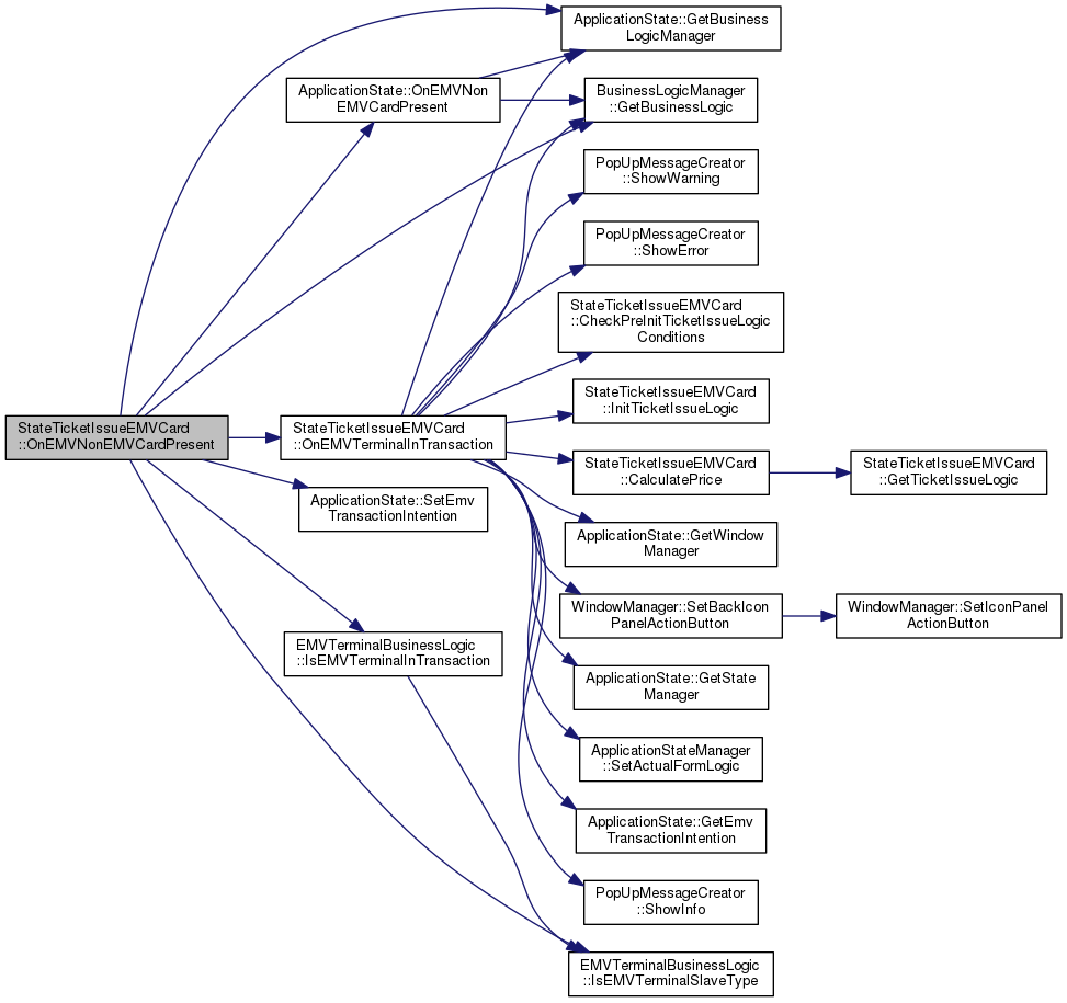
void StateTicketIssueEMVCard::OnEMVNonEMVCardPresent ( EM::Devices::EMVDefines::EMVAntennaStatus  antennaStatus,
QByteArray  cardUid 
)
virtual

Reimplemented from ApplicationState.

Here is the call graph for this function:

void StateTicketIssueEMVCard::OnEMVPassivatePaymentNotActive ( QString  message,
QString  terminalId 
)
virtual

Reimplemented from ApplicationState.

Here is the call graph for this function:

void StateTicketIssueEMVCard::OnEMVPassivateSuccesfull ( unsigned long  amount,
QString  message,
QString  terminalId 
)
virtual

Reimplemented from ApplicationState.

Here is the call graph for this function:

Here is the caller graph for this function:

void StateTicketIssueEMVCard::OnEMVPassivateUnsuccesfull ( long  terminalError,
QString  message,
QString  terminalId 
)
virtual

Reimplemented from ApplicationState.

Here is the call graph for this function:

void StateTicketIssueEMVCard::OnEMVPaymentSuccesfull ( unsigned long  amount,
QString  cardNumber,
QString  cardBranch,
QString  approvalCode,
QString  serialNumber,
QString  terminalId,
QString  invoiceNumber 
)
virtual

Reimplemented from ApplicationState.

Here is the call graph for this function:

Here is the caller graph for this function:

void StateTicketIssueEMVCard::OnEMVPaymentUnsuccesfull ( long  terminalError,
QString  message,
QString  terminalId,
QString  invoiceNumber 
)
virtual

Reimplemented from ApplicationState.

Here is the call graph for this function:

Here is the caller graph for this function:

void StateTicketIssueEMVCard::OnEMVTerminalInTransaction ( const bool  isEmvTerminalInTransaction)
virtual

Nothing to do

Reimplemented from ApplicationState.

Here is the call graph for this function:

Here is the caller graph for this function:

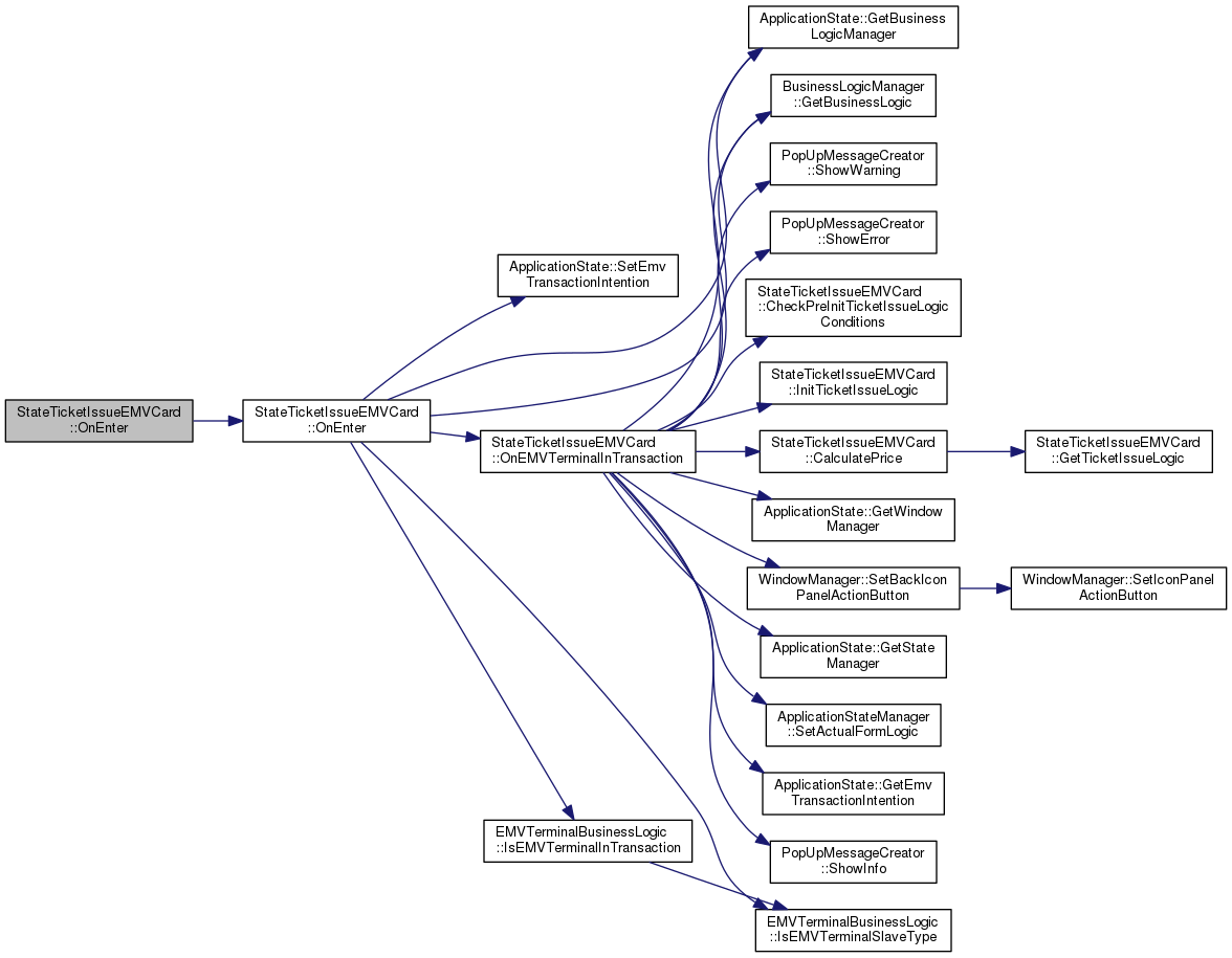
void StateTicketIssueEMVCard::OnEnter ( )
virtual

Reimplemented in StateOneWayTicketIssueEMVCard, and StateTimeTicketIssueEMVCard.

Here is the call graph for this function:

Here is the caller graph for this function:

void StateTicketIssueEMVCard::OnEnter ( const int32_t  stateRequestCode)
virtual

Reimplemented in StateOneWayTicketIssueEMVCard, and StateTimeTicketIssueEMVCard.

Here is the call graph for this function:

void StateTicketIssueEMVCard::OnGPSStatusIconClicked ( )
virtual

Reimplemented from ApplicationState.

void StateTicketIssueEMVCard::OnInformationButtonClicked ( )
virtual

Reimplemented from ApplicationState.

void StateTicketIssueEMVCard::OnLeave ( )
virtual

Reimplemented from ApplicationState.

Reimplemented in StateOneWayTicketIssueEMVCard, and StateTimeTicketIssueEMVCard.

Here is the call graph for this function:

Here is the caller graph for this function:

void StateTicketIssueEMVCard::OnMessageIconClicked ( )
virtual

Reimplemented from ApplicationState.

void StateTicketIssueEMVCard::OnPanelActionButtonClicked ( )
virtual

Reimplemented from ApplicationState.

Here is the call graph for this function:

void StateTicketIssueEMVCard::OnPrintFinished ( )
virtual

Reimplemented from ApplicationState.

Here is the call graph for this function:

void StateTicketIssueEMVCard::OnSlaveConnected ( long  clientID)
virtual

Reimplemented from ApplicationState.

Here is the call graph for this function:

virtual void StateTicketIssueEMVCard::OnSuccessFullIssue ( )
protectedpure virtual

Implemented in StateOneWayTicketIssueEMVCard, and StateTimeTicketIssueEMVCard.

Here is the caller graph for this function:


The documentation for this class was generated from the following files: